当前位置: >首页 >测绘智库 >论文摘选
许强 校长《武汉大学学报》基于天-空-地一体化的重大地质灾害隐患早期识别与监测预警
发布时间:2026-03-18     来源:武汉大学学报(信息科学版)     浏览:60次

《Integrated Space-Air-Ground Early Detection, Monitoring and Warning System for Potential Catastrophic Geohazards》


图片

图片

图片

图片

图片

图片

图1 天-空-地一体化的多源立体观测体系与地质灾害隐患早期识别的“三查”体系

图片

图片

图2 浙江丽水苏村滑坡及其滑坡前遥感影像


图片

图片

图片

图3 丹巴县五里牌滑坡及其InSAR监测结果 (图3 (b) 由武汉大学提供)


图片

图片

图4 九寨沟景区机载LiDAR解译结果


图片

图片

图5 利用无人机DSM模型识别和发现 茂县新磨村滑坡区和九寨沟震区 高位地质灾害隐患


图片

图片

图片

图片

图片

图6 斋藤提出的滑坡3阶段变形曲线


图片

图片

图7 基于变形观测的滑坡4级综合预警


图片

图8 地质灾害实时监测预警系统

4 结论与讨论

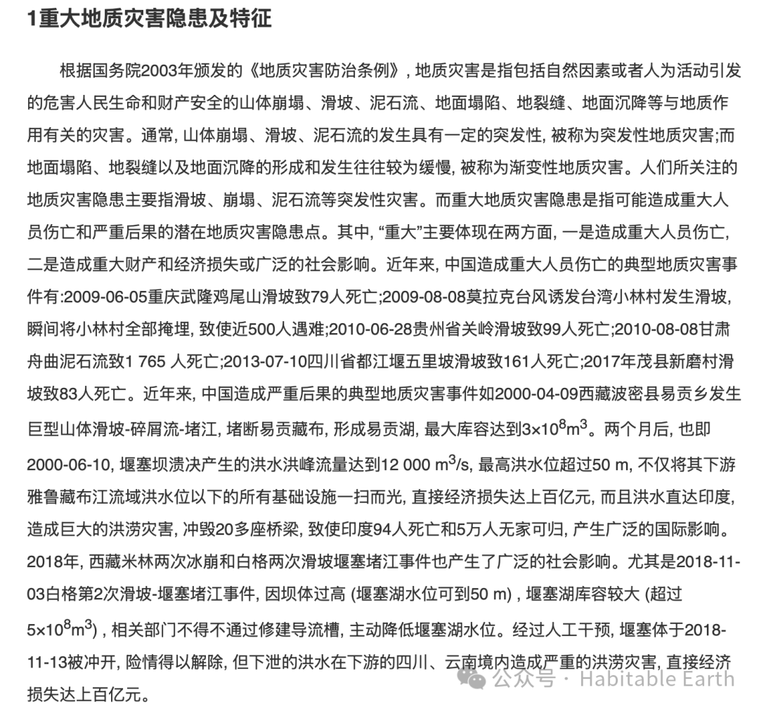
中国地质灾害点多面广, 不少灾害源区地处高位, 且被植被覆盖, 仅靠传统的人工调查和排查已很难提前发现和预警重大地质灾害隐患。本文引入现代遥感技术, 围绕国家防灾减灾的紧迫需求, 拟重点回答和解决地质灾害“隐患点在哪里”“什么时候可能发生”这两个关键问题。得到以下认识:

1) 利用高分辨率的光学遥感影像, 通过地形地貌可识别出绝大多数古老滑坡、崩塌堆积体以及泥石流沟, 它们在遭受强烈的外界扰动后 (如强降雨、强震和强烈人类工程活动) , 有可能复活或再次发生地质灾害, 因而成为常见的地质灾害隐患点。同时, 因地表变形会导致光谱特性的变化, 可利用光学遥感的颜色变化来有效识别地表变形, 圈定潜在的地质灾害隐患。利用多时序遥感影像还可清楚掌握灾害变形的动态演化过程和特征, 有助于判断隐患的规模和危险性程度。但光学遥感也存在不足, 一是受天气影响明显, 如时常因云雾天气而不能获取有效的影像;二是光学影像虽然直观形象, 但也容易误判。

2) InSAR具有全天候、全天时工作的特点, 尤其是具有大范围连续跟踪观测微小地表形变的能力, 是识别和发现正在变形的地质灾害隐患的非常有效和重要的手段, 近年来的示范应用效果显著。但InSAR也有一定的局限性, 如只能用于识别目前正在发生缓慢变形的地质灾害隐患, 对于未变形的地质灾害并不具备识别能力。另外, 由于InSAR主要利用相干性原理监测地表形变, 复杂地形、植被等都会影响相干性, 甚至造成失相干现象。升降轨的拍摄方向也受到很大的限制, 有些斜坡方向很难被InSAR拍摄到。同时, 目前的InSAR解译并不是非常成熟和流程化, 其解译结果的好坏在一定程度上取决于解译人员的经验和专业水平, 因此, 短期内还达不到全面开花、大范围推广应用的程度。中国应加大对InSAR研究、解译和科学应用方面的人才培养力度。

3) 利用机载LiDAR不仅可以获取高分辨率、高精度的数字高程模型, 而且利用去除植被后的真实地形很容易识别和发现古老滑坡崩塌堆积体和其他各种成因的松散堆积体, 以及历史上受地震、长期重力作用而发生明显开裂、移位的斜坡岩体, 这些都是山区斜坡最脆弱的部位, 也是最容易发生地质灾害的潜在隐患区。但目前搭载LiDAR的飞行平台受到较多限制, 且实施费用昂贵, 无人机摄影测量也面临同样的问题。中国应尽快开展相关方面的专业飞行平台研发和示范应用, 增强LiDAR适应复杂环境的能力, 降低成本, 同时积累相关方面的经验, 努力提高扫描和解译精度, 提升基于LiDAR的地质灾害隐患识别能力。

4) 光学遥感、InSAR、LiDAR、无人机摄影测量等现代遥感技术都有独自的优势和能力, 但也都有各自的条件限制和缺点, 所以不能靠单一的技术手段来解决灾害隐患识别问题。为此, 本文构建了基于天-空-地一体化的重大地质灾害隐患识别的“三查”体系。该“三查”体系具有“四多”特点:一是多学科交叉融合, 其涉及到测量学、工程地质学、遥感地质、计算机技术等多个学科;二是多层次多平台, 其综合应用了星载平台、航空平台、地面和坡体内部平台;三是多源数据, 包括光学遥感、InSAR、LiDAR、无人机航测以及各种地面和坡体内部观测数据;四是多时序, 通过光学遥感、InSAR等手段, 不仅可以掌握现状, 还可以进行历史追溯和未来长期持续观测, 获取多时序数据。“三查”体系遵照从宏观到微观, 从区域到区段和单体, 分层次分步骤逐步实现复杂山区的地质灾害隐患早期识别和提前发现, 为破解“隐患在哪里”这一科技难题提供了解决方案, 但这一“技防”措施主要适用于高位隐蔽性的大型地质灾害。中国地质灾害点多面广, 对于一般性的地质灾害, 人工调查排查和群测群防还是必不可少, 得将“技防”和“人防”有机结合, 相互补充验证, 才能最大限度地发现地质灾害隐患。

5) 地质尺度与人类尺度不在一个数量级, 隐患并不一定很快就会成灾。因此, 在发现重大地质灾害隐患后, 理性对待和科学评判显得非常重要。要在科学评判的基础上, 制定科学合理的主动防范措施, 如避让搬迁、排危除险、工程治理和监测预警。在大多数情况下, 应对重大地质灾害实施专业监测, 在掌握其动态演化规律的基础上开展科学预警, 在灾害真正发生前发出预警信息, 对危险区居民进行疏散避让, 保障其生命财产安全。对于非突发性灾害, 从理论和技术上均可实现提前预警, 但需要进一步推广应用, 使地质灾害监测预警工作逐步进入业务化运行阶段。

6) 地质灾害具有“三性”特征。一是存在的客观性, 地质灾害会一直存在, 人类要学会与灾害共生共处。二是认知的局限性, 人类还无法发现所有隐患, 更无法彻底消除灾害隐患。三是防灾的长期性, 地质灾害防治是一场持久战, 很难一劳永逸, 只能踏踏实实做好防灾减灾工作, 不断降低灾害风险。

[1]许强,董秀军,李为乐.基于天-空-地一体化的重大地质灾害隐患早期识别与监测预警[J].武汉大学学报(信息科学版),2019,44(07):957-966.DOI:10.13203/j.whugis20190088.


主管部门:
自然资源部
民政部
中国科协
京ICP备14037318号-1 京公网安备 11010802031220号
主办:中国测绘学会    技术支持 :江苏润溪时空智能科技股份有限公司
联系电话:010-63881345      邮箱地址:zgchxh1401@163.com
联系地址:北京市海淀区莲花池西路28号西裙楼四层