当前位置: >首页 >资讯中心 >媒体声音
地理信息安全检测与实践
发布时间:2025-06-03     来源:《中国测绘》2025年第4期     作者:蔡艳辉 葛 娟 章 炜      浏览:1873次

伴随物联网、大数据和人工智能技术的发展,地理信息安全监管面临更大的挑战。未经安全检测评估和审查的地理信息数据直接上网发布甚至出境的案例时有发生,对国家安全和核心利益构成重大的潜在威胁。

地理信息安全风险模型

安全科学是研究事物的安全与危险矛盾运动规律的科学,包括事物安全的本质规律,事物安全相对应的客观因素及转化条件,预测、清除或控制事物安全与危险影响因素和转化条件的理论与技术,安全的思维方法和知识体系。采用数学模型,可以将安全科学描述为“资产—威胁—保障”三元概念模型。

图片

资产泛指一切具有价值或者可以产生效益的资源,威胁是指一切可以导致安全事件发生的因素,保障是指基于资产和威胁关系配置的防范措施。基于“资产—威胁—保障”三元概念模型,可以构建由资产风险评估指数、威胁风险评估指数和保障风险评估指数组成的三元安全风险评估模型。资产风险评估指数是各类资产评价函数的加权总和,威胁风险评估指数是所有可能发生的威胁的评价函数与其发生概率的乘积和,保障风险评估指数是所有保障措施的评价函数与其失效概率的乘积和。基于该风险评估模型,针对不同的应用领域和场景,分别构建不同的资产评估指数、威胁评估指数、保障措施评估指数及三元安全风险函数,形成专用的安全风险评估系统,这是安全科学研究的基本范式。

将安全科学的基本范式直接应用于狭义地理信息安全范畴,可以形成地理信息安全的基本技术体系。基于安全科学的“资产—威胁—保障”三元模型,地理信息安全的主要研究内容主要表现在3个方面。

1.地理信息数据资产及安全性研究

地理信息数据作为狭义地理信息安全的主体对象,具有数据资产性质。由于其是国防军事情报、国家综合实力情报和国家发展战略、关键基础设施空间部署规划等的重要组成部分,直接关系国家安全和核心利益,具有特殊资产信息。因此,该研究内容的目标就是实现地理信息数据资产价值的科学评估,其研究内容包括地理信息数据分类分级及本体安全性指标研究、地理信息数据安全性量化评估方法、地理信息数据资产价值评估方法、地理信息数据生产要素化方法、地理信息数据及系统脆弱性分类和识别技术等关键问题的研究。

2.地理信息安全威胁和环境调查

地理信息安全威胁是地理信息安全模型框架研究的一个直接客体对象。目前对该问题的研究主要是地理信息安全威胁的识别和分类技术、地理信息安全威胁的概率模型、地理信息安全威胁演化规律和预测的可行性、地理信息安全威胁调研和统计方法、地理信息安全环境调查和评估方法的研究等。

3.地理信息安全保障体系研究

地理信息安全保障体系是地理信息安全模型框架研究的另一个直接客体对象,相比地理信息数据资产和地理信息安全威胁的客观性,地理信息保障体系在“资产—威胁—保障”三元模型中表现的是人或组织的主观作用。基于地理信息安全监管应用,其研究的主要内容包括地理信息安全监管的政策和顶层设计、地理信息安全体制机制、地理信息安全防控技术体系、地理信息安全监管技术体系、地理信息安全保密处理技术等。

地理信息安全检测

地理信息安全检测是地理信息数据资产安全评估、安全环境调查、安全保障体系评估的基本技术支撑,也是地理信息安全风险评估和安全监管的重要举措。通过开展常态化地理信息安全监测,不仅可以实时或定期检测地理信息安全状态,发现地理信息安全隐患,而且可以有效宣贯地理信息安全政策,提升大众地理信息安全意识。

一是地理信息数据安全检测。

地理信息数据安全检测就是针对地理信息数据产品资产,构建地理信息数据资产的特性描述参数和模型,设计各个参数的检测方法。

按照成果内容,地理信息数据产品可分为测量数据产品、遥感影像数据产品、地图数据产品、其他新型测绘地理信息数据产品。针对不同类型的数据,设计地物要素的安全性分类和权重系数函数。

图片

二是地理信息安全环境调查。

地理信息安全环境调查是对地理信息安全威胁及其分类、发生概率及机理等问题进行研究,构建地理信息安全威胁特性描述参数和模型,并设计相应的调查方法。

目前,对地理信息数据安全构成威胁的因素有很多,总体上可分为人为因素和非人为因素。其中非人为因素的影响随着管理水平的提升、仪器设备的升级改造逐渐减低,发生的概率也可控制在一定的范围内。因此,人为因素成为地理信息安全威胁的主要矛盾。人为因素又可分为外部人为因素和内部人为因素,外部人为因素主要指敌对势力及竞争对手对我国敏感、秘密地理信息情报搜集和地理信息基础设施的破坏;内部人为因素主要指被策反充当间谍人员的威胁或者内部存在安全意识淡漠人员的威胁。随着科学技术的发展,特别是互联网技术的发展,基于高科技手段的不接触式数据窃取和破坏的成本逐渐降低,越来越多的人热衷于基于互联网进行非法的地理信息数据采集、处理、加工和服务牟利,客观上增加了地理信息数据安全防控的挑战性。地理信息安全环境研究和调查属于地理信息安全应用的交叉学科,其相关的技术和方法在测绘地理信息领域研究较少,因此存在较大的空白。

三是地理信息安全技术测试。

地理信息安全防控技术一般指针对地理信息数据本体进行防控以确保数据安全的技术,针对不同的防控技术,构建地理信息安全威胁特性描述参数和模型,并设计相应的测试方法。

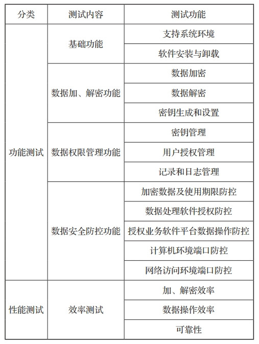
基于当前技术发展,地理信息安全技术主要包括地理信息数据加密技术、水印跟踪技术、数据权限访问控制技术、地理信息保密处理技术等。

地理信息安全技术评估本质上是对地理信息安全防控技术的有效性和可用性进行评估,地理信息安全技术测试通常包括功能测试和性能测试。

图片

地理信息安全评估

一是地理信息数据安全性评估。

地理信息数据的安全性评估是地理信息数据安全预警和安全防控的重要基础,地理信息数据的共享应用和要素化,都需要地理信息数据安全评估作支撑。基于前期工作实践,地理信息数据安全性通常与各类地物要素的敏感性、数据精度、数据体量等有关。

二是地理信息安全防控技术评估。

地理信息安全防控技术是地理信息安全保障体系的重要组成部分,是当前地理信息安全监管和安全应用的重要保障措施。尽管不同的地理信息安全防控技术具有不同的应用场景,但在技术的可用性和有效性评估方面,具有一定通用性。常用的评估方法可分为定性、定量及混合评估3类。定性方法(如德尔菲法、专家评估矩阵)依赖专家经验对资产、威胁与脆弱性进行分级描述,通过风险矩阵分析潜在危害等级,适用于数据不足或复杂系统的初步研判,但易受主观性影响。定量方法通过赋值权重与概率模型计算风险值,其优势在于结果可量化对比,但对数据完备性要求较高,且难以反映非线性威胁关联。混合方法结合定性与定量优势,利用模糊数学或概率推理处理不确定性信息,通过模糊隶属函数量化非精确威胁等级,或借助贝叶斯网络动态更新多因素耦合风险概率。TOPSIS综合评价法能充分利用原始数据的信息,其结果能精确地反映各评价方案之间的差距,在地理信息数字水印技术、数据访问控制技术、保密处理技术的可用性测试中发挥了重要作用。

主管部门:
自然资源部
民政部
中国科协
京ICP备14037318号-1 京公网安备 11010802031220号
主办:中国测绘学会    技术支持 :江苏润溪时空智能科技股份有限公司
联系电话:010-63881345      邮箱地址:zgchxh1401@163.com
联系地址:北京市海淀区莲花池西路28号西裙楼四层