摘 要:
针对测绘地理信息工作融入自然资源管理的时代要求,该文总结了测绘地理信息部门在成果、技术、人员、装备等方面的优势和特点,分析了自然资源管理对测绘地理信息工作存在成果贴合化和丰富化、技术轻量化和智能化、人才多元化和组织扁平化、服务体系化和多样化的要求,提出了转型升级的实现路径,指出新成果体系研究与建立、服务体系建设与实践、地理信息自然资源服务平台建设和服务是转型升级的当务之急,并梳理了开展这三项工作的主要任务。
关键词 :自然资源管理;测绘地理信息;转型升级;信息化测绘;服务体系;成果体系
引言
新时代下,党中央和国务院组建自然资源部,统筹山水林田湖草系统治理,统一行使全民所有自然资源资产所有者职责,统一行使所有国土空间用途管制和生态保护修复职责[1]。《宪法》《物权法》《民法》规定属于全民所有的自然资源包括矿藏、水流、森林、山岭、草原、荒地、滩涂、海域、土地、海域等。对于自然资源管理履行两统一职责而言,最基本的要求就是掌握这些自然资源的数量、分布、变化等信息,就是掌握自然资源对象(What)的时间属性(When)和空间属性(Where),这也是开展统计评价、确权登记、空间规划、用途管制、监督预警以及山水林田湖草的整体保护、系统修复和综合治理等工作的前提和依据。
以测绘地理信息的视角,这些自然资源都是具有明确空间特征、随时间变化的地理实体对象。而测绘地理信息工作的本质就是:获取某一时刻(When)地理实体对象(What)的空间属性(Where,如位置、边界、面积、长度、高度、坡度等信息)、空间关系(如方向、方位、距离、拓扑关系等)、空间实景(如影像、色彩、纹理、光谱特征等)以及相关属性,并处理、表达、共享这些信息。
当前,测绘地理信息科学迈向地球空间信息服务新时代,通过多平台、多尺度、多分辨率、多时相的空、天、地观测手段实现全天时、全天候、全地域的时空信息服务[2]。因此,发挥测绘地理信息的专长,为自然资源管理提供技术支撑、科学手段和决策依据,是新时期党中央和国家赋予测绘地理信息的新使命和主要职责,也是此次机构改革将测绘地理信息融入自然资源管理的战略要求。如何适应新要求、履行新职责,做好自然资源管理中的测绘地理信息工作是摆在测绘人面前的新课题。
国内外研究现状
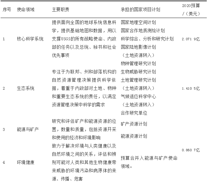
笔者在分析国外测绘地理信息服务自然资源管理中发现美国的现状值得我们关注和研究。内政部是美国自然资源的管理部门,其下属的美国地质调查局(United States Geological Survey,USGS)是美国最大的水、地球、生物科学研究机构和民用测绘机构,是内政部10个业务局中唯一没有管理职能,定位为科学研究的机构,为内政部自然资源管理和其他政府部门、企业、社会公众等提供科学数据、地图、工具、知识。美国地质调查局成立于1879年,在1996年之前其主要工作内容集中在地质测绘和矿产资源调查、地图测绘和地形测量、水资源调查3个方面,分别由地质处、国家测绘处、水资源处负责,1996年新成立生物资源处(国家生物服务局合并入USGS),以便从跨学科交叉的角度研究自然资源问题,其1996年组织机构见表1;直至2009年依然按地质学、地理学、水文学、生物学4个学科设置组织架构和预算结构;2010—2011年,美国地质调查局为了更好地满足社会发展需要,进行了其史上最重大的变革,将以学科为主线调整为跨学科解决重大问题的使命领域为主线设置组织机构和预算结构,将4个处重组为7个使命领域,见表2,并延续至今。其中核心科学系统定位为全局性综合使命,继承了国家测绘处的主要职责和地质处、生物资源处的部分职责,履行USGS作为国家民用测绘机构的使命,对树的顶部一直延伸到最深的地下水的底部的近地表面进行详细的测绘和调查,开发高质量、高精度的地形图、地质图、水文图和生物地理图和数据,为其他六个使命领域服务,其他六个使命领域以问题为导向,专注于解决面临的一些最重要的问题。表3为2020年USGS主要组织机构及职责情况。
表1 1996年USGS主要组织机构及职责

表2 2010年USGS重组机构职责变化对应情况

表3 2020年USGS主要组织机构及职责


从USGS的一百多年来的发展和变革看,其职责从最初单纯的测绘和调查以提供各类基础地图,逐步拓展为以测绘、调查、科学分析研究为核心科学技术手段,综合利用多学科知识,围绕自然资源各类问题的认识、发现、研究、评估、解决,为管理部门掌握情况提供基础信息、政策决策提供依据和方案。近年来USGS对其七个使命领域在不断进行调整优化,其中核心科学系统一直比较稳定,且呈不断加强的趋势。纵观USGS的发展和转变之路,值得我们思考和研究。以上对USGS分析研究的数据和信息均来自其官方网站。
针对新时期测绘地理信息服务自然资源管理,国内学者开展了相关研究和分析。文献[3]分析了自然资源管理内涵,提出了测绘地理信息科技创新在自然资源管理中建立自然资源调查监测技术体系、国土空间规划技术体系等的相关任务建议;文献[4]从自然资源的特点以及自然资源管理需求出发, 提出测绘地理信息在自然资源管理中服务资源调查、确权登记、空间规划、监督监管4项主要任务;文献[5]提出基础测绘要同等重视对自然资源管理和经济社会发展的服务,加快研究基础测绘在自然资源管理整体布局中的定位,明确基础测绘相应的工作模式、工作内容、组织形式;文献[6]从测绘地理信息服务角度,探讨了测绘地理信息技术在自然资源统一确权登记中的技术支撑作用;文献[7]提出开展前瞻研究建立服务基础以及服务于自然资源调查、确权登记、国土空间规划、评价分析、保护监测、督查执法等方面的建议;文献[8]在分析现有自然资源业务数据和基础测绘数据的基础上结合自然资源管理需求,提出了新型基础测绘的相关技术要求、应用方向和地理实体数据的技术路线。上述研究为在自然资源管理中开张测绘地理信息支撑和服务工作提供了方向和思路,但侧重在以外因驱动向外观察的视角进行分析和研究,缺少以内部视角向内审视如何适应如何调整的研究和思考。本文立足于此,以冀补充。
现有基础
1基础测绘成果基础
从“九五”期间建成数字化测绘生产基地,完成全国1:25万地形和地名数据库建设,启动全国1:5万基础地理信息数据库建设,推动1:1万及更大比例尺数据库的建设开始,经过二十余年不断努力,形成了体系化的基础测绘成果。国家测绘基准数据库包括大地基准、高程基准、重力基准、深度基准和观测成果数据库,包括国家级重力测量成果、水准测量成果、三角测量成果、全球卫星导航系统测量成果、大地水准面成果等。通过国家现代测绘基准基础设施建设,建成高精度、三维、动态、陆海统一的现代测绘基准体系,同时具备面向公众的亚米级实时导航、面向专业用户的实时厘米级和事后毫米级定位服务能力[9]。
国家基础地理信息数据库覆盖全国陆地范围,包括多分辨率的正射影像数据库以及多比例尺的地形要素数据库、数字高程模型数据库和地形图制图数据库4种类型的基础地理信息资源。同时可以提供覆盖全部陆地国土的卫星影像或航空影像,数据源包括数字航空摄影、高精度机载激光雷达、无人机数字航空摄影、倾斜航空摄影、机载合成孔径雷达等。目前持续更新1:5万、1:25万、1:100万基础地理信息数据库,每年更新一次、发布一版, 1:1万基础地理信息数据库整合升级已经基本完成。其中1:5万地形要素数据库覆盖全部陆地国土,包括水系、居民地及设施、交通、管线、境界与政区、地貌与土质、植被、地名及注记等9个大类、53个中类、470个小类,共1.8亿个要素对象[10]。
地理国情数据库内容包括地表覆盖、地理国情要素、遥感影像解译样本等7个数据库。其中地表覆盖数据库主要依据地表覆盖物的自然属性,按照种植土地、林草覆盖、房屋建筑、道路路面、构筑物、裸露地表、人工堆掘地以及水面等8个一级类,46个二级类,86个三级类,最小图斑实地面积200 m2,图斑数超过2.6亿个[11]。
2信息化测绘技术基础
从2014年开始,国家启动信息化测绘体系建设工作,先后建成多个信息化测绘生产示范基地。以陕西测绘地理信息局为例,从总体架构、生产技术、生产管理、生产装备、基地构建应用示范等方面,研究了信息化测绘生产基地的构建模式和构建技术,完成了各生产单位测绘生产基地信息化升级改造,初步建成信息化测绘生产体系,测绘服务能力和服务水平有效提升。
为适应大智物云等新一代信息化技术的发展,推动信息化测绘技术更上层楼[12],2016年陕西测绘地理信息局启动陕西省地理空间大数据中心建设。目前具有超过1 000台服务器、超过10 000核的计算能力,20 PB的存储能力以及万兆网络服务和超过5 000个节点的接入和数据交换能力,已建成可用容量2.8 PB的分布式存储系统,以及34个计算节点、可用容量超过200 TB的超融合云计算平台,并实现34个节点的虚拟化安全,实现了资源池统一管理、弹性分配。利用超融合云平台、分布式计算等多种技术,能够结合语义分析、机器学习算法、标签库、关系库等建立分析模型,对数据进行分析、挖掘等逻辑运算后,快速向应用系统提供高效、智能、准确的数据服务。依托超融合云平台、图形处理器云等技术,海量影像数据的纠正、融合等自动化处理能力大幅提升,大数据快存快取、地图切片、三维场景构建等生产业务能力提升明显[13]。目前, 自然资源部测绘领域4个派出机构都已具备牢固的信息化测绘技术基础。
3专业人才队伍基础
作为自然资源部测绘领域4个派出机构,陕西、黑龙江、四川、海南测绘地理信息局一直以来发挥着国家基本队伍的角色,能够充分保证测绘成果的客观真实,这都依赖于专业人才队伍作保障。以陕西测绘地理信息局为例,全局现有测绘地理信息及相关专业技术人员826人,其人员结构见表4。
表4 陕西测绘地理信息局专业技术人员结构

从表4中数据反映出3个个特点。一是工种齐全,从业务与项目管理、生产作业、质量管理到系统研发、标准制定,体系化结构比较完整;测绘专业全覆盖,人员配置合理;自然资源相关专业人员数量偏少。二是整体学历水平高,层次分布合理,向技术密集型发展趋势明显,但是高端人才数量偏少。三是梯队建设和年龄结构合理。
4测绘装备基础
各个派出机构在装备建设上始终处于全国甚至全球的前列。以陕西测绘地理信息局为例,全局拥有高精度航空重力仪、机载激光雷达、应急监测车、绝对重力仪、微形变监测系统、水深测量系统、三维激光扫描系统等先进仪器,形成空天地海一体化数据采集、处理、应用测绘装备体系。表5为陕西测绘地理信息局主要高精尖装备。
表5 陕西测绘地理信息局主要高精尖装备

面临的新要求
测绘地理信息服务自然资源管理,需要将多年形成的成果、技术、人才队伍、服务模式有机融入自然资源管理业务中。当前在这几个方面虽然都具备较好的基础,但是也面临时代的新要求。
1成果贴合化、丰富化要求
聚焦自然资源管理,测绘地理信息成果存在以下问题。一是成果内容没有贴近自然资源管理。在几十年的发展中,基于全面服务经济建设和社会发展的需求,为各行各业和全社会提供基础性通用成果,因此成果要内容和要求与自然资源管理的需求相距较远,成果难以直接使用。二是基础地理信息要素虽然基本覆盖自然资源山水林田湖草各要素,但是大多定义有差异,指标要求不一致,导致同一实体,多次采集,既提高成本又增加服务难度。三是适合自然资源管理直接利用的成果类型较少,除基准成果、正射影像和数字高程模型外,在自然资源管理中可直接体现测绘地理信息价值的成果不多。需要尽快解决上述问题,使成果更加贴合自然资源管理,同时扩展成果类型、丰富成果形式。
2技术轻量化、智能化要求
现行技术体系针对的是基础地理信息成果和国家基本比例尺地图生产及服务,涉及工种多、生产环节多、质量要求严、标准化程度高,适合大区域、规模化生产。整个技术体系成熟、稳定,以常规技术为主。对人工智能、云计算等新兴技术的应用还处于摸索和小范围尝试阶段。
面对服务自然资源管理,更多的是常规监测、专项监测、应急监测、专项调查、日常督察等服务工作。其特点是目标多而小,对单兵技能和知识要求较高。因此必须建立种类多、体量小、针对性强、适应性好、智能化高的各种轻量型的技术体系,侧重在卫星遥感、无人机测绘等方面,充分利用大数据、人工智能、物联网、云计算等技术,突出轻小、快速、灵活、智能的技术特点[14]。
3人才多元化、组织扁平化要求
当前人才队伍测绘地理信息专业度过高,理想的专业配置应达到三三制,即三分之一测绘地理信息专业、三分之一自然资源相关专业、三分之一信息技术相关专业。随着服务自然资源管理工作的开展,对单兵的综合素质、技能和知识要求会越来越高,需要大量的复合型专家人才,既掌握测绘地理信息专业技能,又具备一定的山水林田湖草专业知识,同时熟悉自然资源管理相关业务、拥有统计分析评价能力等。现在大部分的测绘队伍还是以规模生产的传统模式构建组织体系,层级多、分工细,流水化组织,不适合新的服务的要求,需要加强扁平化组织结构建设。
4服务体系化、多样化要求
测绘地理信息要发挥在自然资源管理中的技术支撑作用,需要做好两个重要工作:一是提供基础成果,这是基础性工作,需要进一步继承发展;二是提供技术服务,直接参与到自然资源业务工作中,需要加快培育发展壮大。目前服务存在散、小、碎的不足,主要是项目零散、规模小、服务碎片化、形式单一,缺乏系统化的顶层设计和整体规划。同时缺乏深入的服务,需要围绕自然资源全要素管理,围绕全过程修复治理,围绕统一调查评价、统一确权登记、统一用途管制、统一监测监管、统一整治修复等业务工作,将服务嵌入自然资源管理业务链中,探索满足多样化需求的服务内容和服务形式,建立系统、全面的服务体系。
解决路径
面对时代新要求,需要从内部做好调整和转变,做好以生产为核心向生产和服务并重转型,从广泛普适向聚焦主业升级,是测绘地理信息服务自然资源管理工作的必由之路。
1以生产为核心向生产和服务并重转型
当前应对现行生产体系按照支撑自然资源管理的需求改造建设为新的生产体系,同时按照服务自然资源管理的需求建立服务体系,及早从以生产为核心向生产和服务并重转型发展,见图1。

图1 现行生产体系、新生产体系和服务体系关系示意
测绘地理信息工作的核心是基础测绘生产,通过长年积累形成了一套行之有效的生产体系,包括成果体系、技术体系、标准体系、组织体系、质量管理体系、成果服务体系等。各体系成熟、稳定、完善,相互支撑。以生产为驱动,具有鲜明的规模化、规范化、工序化特征,同时具备生产周期长、组织严密、劳动密集的特点。所有的资源、技术、人员、管理以合格的成果生产为最终目的,生产全过程有标准可循,从开始到结束在内部运行,形成独立的、封闭的、不受外部影响的环。在兼顾自然资源管理和经济社会发展的双重要求下,基础测绘生产依然作为核心不能变,但是需要对现行生产体系进行适应性改造。
同时还必须以服务自然资源管理为核心开展相关服务工作,这些工作内容在文献[3-8]都有论述。其中有的工作规模并不大但需要具备多学科知识、高素质的专家型人才;有的工作只有最终的统计数据需求,没有量化的标准要求和过程规范可依,需要探索和尝试;有的工作程序难以固化,环节衔接不紧密,实现路径多样化,多种技术交叉,需要最大限度发挥智力作用。这些大多是针对性极强的技术服务或知识服务工作,属于知识密集型服务。这类服务不是独立闭合的环,而是自然资源管理中某一业务工作的一个环节或一部分,受到前后环节的影响和制约。
2从广泛普适向聚焦主业升级
过去测绘地理信息服务于经济建设、国防建设、社会发展各部门,以地形图、4D成果为代表的基础测绘成果作为广泛应用的基础性、公益性空间数据成果,凸显全社会各部门、各行业的共性需求,提供最基础的空间信息,因此比例尺从1:500~1:1 000 000设置齐整,要素选择完整、通用,其特点是信息负载均衡、应用广泛普适。表6列举了地形图在机构改革前应用较多的部门中的主要用途[15]。
表6 机构改革前地形图在相关部门的主要用途

机构改革后,自然资源部整合的部门和职责涉及表6中国土、城市规划、城乡建设、地质矿产、水利、农业、林业等主要测绘地理信息用户部门,随着整合的深入,以前各部门的专业要素必然融合成为统一的自然资源要素,在分类管理的基础上向统一管理转变,统一划定自然资源要素,制定统一的自然资源要素定义和分类标准,达到对“山水林田湖草”全要素的综合管理,基础测绘成果服务方向有了清晰的主线。
急需开展的工作
1新成果体系研究与建立
在支撑自然资源管理中,新生产体系应以“一测多用”为目标,加强顶层设计,对已有成果体系进行调整改造(图1),构建新成果序列和数据模型,形成新成果体系,为建立新生产系统中的技术体系、标准体系、组织体系、质量管理体系、成果服务体系提供依据和方向。可以通过以下工作开展新成果体系研究与建立。
1)梳理需求。围绕自然资源管理中调查监测评价、统计分析评估、确权登记、空间规划、用途管制、开发利用、保护修复、督察监管、预警预报等全部业务的工作内容、业务流程和环节,梳理对测绘地理信息成果的需求和要求。
2)形成新成果序列。以需求为基础,对大地基准、高程基准、重力基准、深度基准等成果,利用地球参考框架精化技术、卫星精密测高技术、大地水准面精化技术等,持续优化、完善、维护全国统一、陆海一体、三维、高精度的空间基准;对基础地理信息成果类型逐一进行梳理,从空间参考、分辨率、比例尺、成果类型、数据类型、质量检验、保密等级等各方面进行适用性分析,研判新成果类型的可能性和可行性,形成新成果序列。
3)建立成果数据模型。对新成果序列中的每一类成果确立数据模型。以数字线划图成果为例:对基础地理信息要素与自然资源要素进行逐一分析比对,从定义、精度、属性、采集、制图等各方面,分析共性和差异,提出融合方法,对共性要素进行融合实验验证,判断融合的效果,全面评估融合可能产生的各类影响和接受程度,提出解决方案,形成新时期的基础地理信息要素;同时,对其成果精度、要素数据字典、图式表达、质量要求等进行类似的分析,融合、调整,最终形成新的数字线划图成果数据模型。
4)建立新型成果管理模式。地球空间网格适合多源异构海量时空数据的集成、检索、关联、融合、共享、统计、分析及三维可视化,应加快研究基于地球空间网格对各类成果数据进行统一组织和管理的模式、方法和技术。
2服务体系建设与实践
服务体系由业务体系、成果体系、技术体系、标准体系、组织体系、质量管理体系等构成,见图1。业务体系明确服务的对象、内容和要求,解决“服务什么”的问题。成果体系、技术体系、标准体系、组织体系、质量管理体系解决“怎么服务”的问题。
1)业务体系建设。目前对于业务体系的研究和讨论不多,主要侧重在具体点上的服务业务的探索和实践上,如三调、房地调查、资源环境承载力、自然资源资产审计、自然资源资产负载表编制等,或是笼统地对调查监测、确权登记、空间规划、生态修复等方面宏观的分析,缺少由面到线到点钩织的体系化业务的思考。需要对自然资源管理全链条、全过程、全环节调研掌握需求和要求,研究分析测绘工作的嵌入点和结合点,明确各项服务业务的对象、内容和要求,以及工作流程和环节、相互的关联关系和影响因素等,从而构建业务体系。
2)技术体系建设。技术体系与现有生产体系中的技术体系差异不大。例如,对于自然资源动态监测服务,以卫星遥感技术结合无人机测绘技术,综合使用全色、多光谱、高光谱、红外、热感应、激光雷达、干涉雷达等传感器,快速获取高空间分辨率、高时间分辨率、高光谱分辨率、高辐射分辨率的各类影像作为动态监测的数据源;应用在云计算环境下以机器学习为核心的影像识别和智能解译技术实现目标检测和变化检测[16-17];运用移动测量技术、手持测量技术、电子调绘技术等进行野外核查取证;运用地理信息系统技术进行对比分析、叠加分析、冲突检测、融合处理、制图输出。这些技术都包含在现有技术体系中,只是目标对象不同。重点需要加强运用大数据技术进行数据挖掘、管理、应用,运用人工智能技术进行数据分析、评价、辅助决策等的技术实现。
3)成果体系建设。成果体系需要新建,包括实现业务体系中所有服务业务所产生的结果和成果,与新生产体系中的成果体系完全不同,更多的是如统计数据、报表报告、图册图集、专题图等成果类型。
4)标准体系建设。标准体系也需要新建,虽然两个技术体系中的技术差异不大,但是两个成果体系中的成果不同,实现过程和技术要求存在差异,需要制定新标准,建设新标准体系。需要研究测绘标准体系中以信息流为主维度构建的原则是否适合服务型业务的开展。信息流为主维度侧重于数据和成果的生产和处理标准,而数据获取和应用服务管理标准较少,对于服务自然资源管理业务而言,这种情况刚好相反。
5)组织体系建设。组织体系包括行政管理、项目实施、人员调度和设备管理等方面的建设内容,涉及组织机构、人员结构的调整、优化以及业务运行相关的管理制度,通过组织体系建设,减少层级、剔除冗余、加强设计,形成扁平化、模块化(按技术特长和业务知识等划分基本组织单元)、自适应(根据不同业务要求,各模块可自行衔接调整形成任务链)的新型组织结构,保障服务过程中信息流、任务流、数据流的有序畅通和受控管理。
6)质量管理体系建设。质量管理体系需要研究以“两级检查一级验收”保障“合格成果”为核心的生产质量理念是否适用服务业务,根据成果体系中的每项成果,研究满足自然资源管理的质量目标和质量要求,进行综合分析、理论研究、实践验证,探索质量管理技术和管理制度,建立质量管理体系。
3地理信息自然资源服务平台的建设和服务
在继续做好地理信息公共服务平台建设与服务的基础上,谋划开展地理信息自然资源服务平台的建设和服务。其定位是为国、省、地市自然资源管理各项业务工作提供全要素、全时空、多尺度、多维度的空间基底;提供满足多源异构时空大数据管理需要的地理信息服务;同时是满足自然资源社会化服务需要的公共服务平台。
空间基底,主要包括地理空间网格、二维地形成果、三维地貌成果、三维地物成果、地表影像成果等,能够全面、真实反映当前地理现状,作为自然资源管理各类业务数据整合、集成的底图,是实现三维立体自然资源一张图的基础。
地理信息服务,主要包括对自然资源管理涉及的各类时空数据提供分布式时空大数据管理、时空大数据定位服务、地理编码服务、空间分析服务、时空大数据共享计算、时空大数据可视化、时空大数据业务服务、时空大数据运营等服务[18]。这些数据包括:地上地下、水上水下各类自然资源现状数据,不动产权籍、三区三线等管控数据,统计分析、日常监管、开发利用、保护治理等形成的业务数据以及其他政府部门协同共享的时空数据,主要用于满足日常业务的需要。
公共服务平台,即自然资源公共服务平台,提供面向社会公众、科学研究、教育科普、行政执法等方面的一站式门户网站服务,向外发布可公开的自然资源时空数据。
结束语
面对融入自然资源管理的时代要求,测绘地理信息工作既需要外视以明确服务方向和服务方式,还需要内察以调整自身的结构和模式,通过外合需求、内调结构,共促转型升级。本文从内察的角度出发,梳理了在成果、技术、人员、装备等方面具备的工作基础和面临的新要求,从发展模式和体系结构层面分析解决路径、从工作层面提出具体举措,对急需开展的新成果体系研究与建立、服务体系建设与实践、地理信息自然资源服务平台建设和服务进行了初步思考,下一步需要在具体工作中开展进一步的研究和实践。
京公网安备 11010802031220号