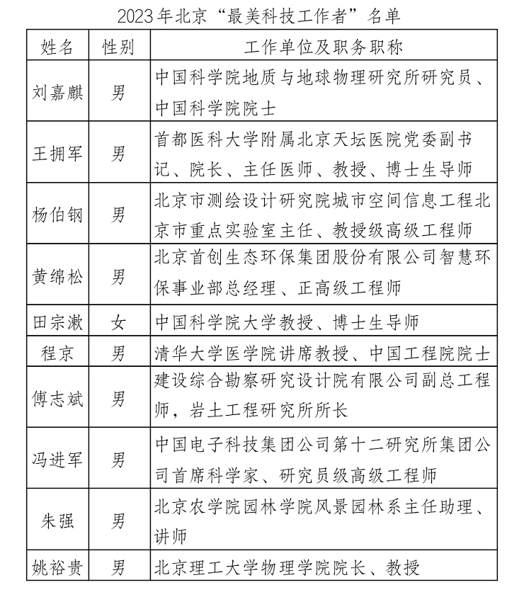
5月6日,北京市科协在京召开“全国科技工作者日”活动新闻发布会。记者从会上获悉,北京市测绘设计研究院城市空间信息工程北京市重点实验室主任杨伯钢等10人荣获2023年北京“最美科技工作者”称号。
本次当选的10位2023年北京“最美科技工作者”为:中国科学院地质与地球物理研究所研究员、中国科学院院士刘嘉麒,首都医科大学附属北京天坛医院院长王拥军,北京市测绘设计研究院城市空间信息工程北京市重点实验室主任杨伯钢,北京首创生态环保集团股份有限公司智慧环保事业部总经理黄绵松,中国科学院大学教授田宗漱,清华大学医学院讲席教授、中国工程院院士程京,建设综合勘察研究设计院有限公司副总工程师、岩土工程研究所所长傅志斌,中国电子科技集团公司第十二研究所集团公司首席科学家、研究员级高级工程师冯进军,北京农学院园林学院风景园林系主任助理、讲师朱强,北京理工大学物理学院院长姚裕贵。

2023年北京“最美科技工作者”名单(排名不分先后)
北京市科协表示,10位科技工作者中,既有将毕生所学奉献给祖国科技事业的老一辈科学家,也有在关键核心技术攻坚战中发挥重要作用的科研中坚力量、在高水平自立自强道路上勇当先锋的青年科技工作者,涉及地质勘探、生物医学、测绘设计、智慧环保、计算力学、真空电子、风景园林、基础物理等各领域。
“最美科技工作者”是由中央宣传部、中国科协等六部门联合开展的学习宣传活动。自2021年起,北京市科协联合市委宣传部,市科委、中关村管委会,市经济和信息化局等部门遴选北京“最美科技工作者”,深入挖掘一批爱党爱国爱社会主义、坚持科技为民把论文写在祖国大地上的优秀科技工作者典型,激发科技工作者参与社会主义现代化国家新征程的荣誉感、自豪感、责任感,营造科技界踔厉奋发、实干兴邦的浓厚氛围。
京公网安备 11010802031220号