当前位置: >首页 >资讯中心 >会展资讯
第三届中国空间科学大会
发布时间:2023-09-12     来源:中国空间科学学会     浏览:2513次

- 会议介绍 -

中国空间科学大会系由中国空间科学学会于2019年发起并主办的全国性学术盛会,是我国空间科学领域唯一的将各分支学科集中到一起进行深入交流的全国性学术大会,每两年举办一次。大会的宗旨是,深入贯彻落实习近平总书记“必须推动空间科学、空间技术、空间应用全面发展”重要指示精神,团结凝聚全国空间科学、空间技术和空间应用领域的院士、专家、学者和有志于空间科学事业的青年科技工作者,交流研讨空间科学领域最新进展、重大成果、前沿态势与发展趋势,促进学科交叉融合,加速推动我国空间科学与技术领域的快速发展,为实现科技自立自强和航天强国梦贡献力量。

经研究,第三届中国空间科学大会将于2023年10月14-17日在浙江省德清县举行,由中国空间科学学会、浙江省科学技术协会、湖州市人民政府主办,中国科学院上海技术物理研究所、国科大杭州高等研究院、德清县人民政府、湖州莫干山高新区管委会承办。大会主题为“创新引领,数据驱动,努力实现空间科学高质量发展”。大会期间,将举行包括特邀报告、空间科学国际论坛、第三届“中国空间科学学会科技奖”颁奖仪式、中国空间科学领域2023年度最美科技工作者颁奖仪式、学术分论坛、专题论坛、空间科技路演、青年沙龙、“星辰大海等着你”科普系列讲座和“航天新技术、新成果展览”等一系列活动。

- 组织机构 –

名誉主席:顾逸东

主       席:吴  季

副  主  席:

常   进  曹喜滨  高   铭  陆   卫  黄江川

曹晋滨  李莹辉  林杨挺  王   赤  孟   新

王建宇  丁   雷  沈   伟

学术委员会:

主   任:吴  季

委   员:

欧阳自远 赵玉芬 方 成  童庆禧  薛永祺

潘德炉  叶培建  顾逸东  魏奉思  吕达仁

王家骐  吴岳良  郭华东  龚健雅  魏炳波

汪卫华  王建宇  潘永信  常   进  王   赤

曹喜滨  董绍明  李献华  傅正义 宝音贺西

曹晋滨  邓玉林  范一中  高   铭  黄江川

李   天  李艳梅  李莹辉  林杨挺  刘建军

陆   卫  罗兴宏  孟   新  施建成  孙丽琳

孙野青  王小勇  薛栋林  张立福  张双南

张泽旭  赵建福  宗秋刚  舒   嵘

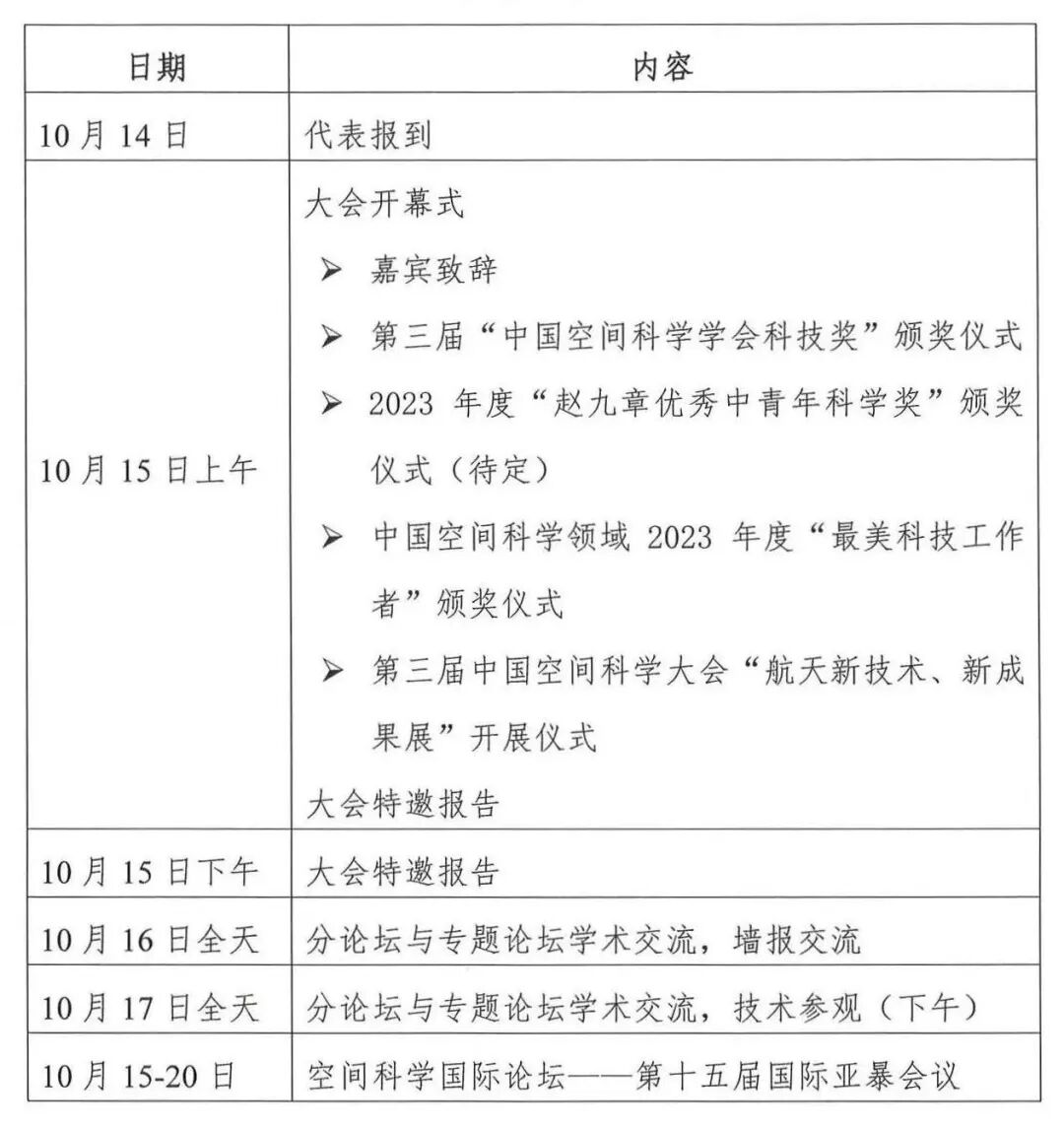
- 会议日程 -

图片

注:会议日程信息将在大会官网上发布,并及时更新。

- 会议论文提交 -

会议论文在大会网站上提交,征文截止日期至2023年8月31日。大会论文(摘要)模板及相关事宜,请见大会征文通知。

- 会议注册 –

参会代表请登录大会网站http://cssa2023.cssr.org.cn进行会议注册。(注:参加第十五届国际亚暴会议的代表需单独注册)

会议注册费包含会议费、会议资料袋(会议手册、胸牌、资料等)、会议用品、场馆交通等项目。提前注册缴费可享受优惠,优惠截止日期为2023年8月31日。会议住宿、交通费用自理。

图片

注:自愿加入学会者,须先注册缴纳会费成为学会会员;中国空间科学学会会员会费200元(一届5年,一次性缴纳)

参会代表可在会议网站使用微信/支付宝在线支付。请根据网站提示进行操作。

- 会场、交通及住宿 –

大会会场:德清国际展览中心

会场地址:浙江省湖州市德清县曲园南路1000号

大会交通及住宿酒店等具体信息详见大会官网。

- 参展说明-

欢迎全国科研机构、高校和企业参加“航天新技术、新成果展览”。展览会场设标准展位和特装区,先到先得。

对于大会协办单位,大会将提供免费标准展位,并在现场及大会资料中提供多种方式的宣传。

详情请见大会网站http://cssa2023.cssr.org.cn/“合作及展览”栏目。

- 联系人 -

大会协调人:

孙丽琳   13911289091

李   漠   15210253026

姚   波   13917396506

章洪春   13706537000

恒兰英   13701115429

投稿咨询:

宋雅娜   13466614963

会员入会:

孙伟英   13683163855

缴费咨询:

朱林弘   13611374405

合作与展览咨询:

杨晓峰   13126686102    

恒兰英   13701115429

网站技术支持及注册:

刘   星   17812778845



中国空间科学学会

2023年6月9日


主管部门:
自然资源部
民政部
中国科协
京ICP备14037318号-1 京公网安备 11010802031220号
主办:中国测绘学会    技术支持 :江苏润溪时空智能科技股份有限公司
联系电话:010-63881345      邮箱地址:zgchxh1401@163.com
联系地址:北京市海淀区莲花池西路28号西裙楼四层