随着“数字中国”建设的推进,大数据、云计算、人工智能等新技术的融合创新,测绘地理信息行业正在经历一场由新质生产力驱动的变革。地图集作为具有综合性、科学性、系统性、专业性和艺术性为一体的科学数据载体,是在海量数据信息的综合集成与概括提炼下的科学思维成果,对国家和各行业应用具有重要参考指导作用,在新的时代下迎来新的机遇和挑战,正呈现编制出版的繁荣局面。
为更好满足相关制图单位的业务发展和行业应用需求,推动地图集编制设计在理论方法和应用服务上的传承总结和创新突破,加快形成测绘地理信息行业发展的“新质生产力”,促进地图集编制在各领域科学研究、行业应用和公众服务的深度融合应用,定于2024年5月29-31日在陕西省西安市举办“地图集编制理论与实践专题研讨会”,特邀全国地图集编制相关单位、高校和科研院所的专家、学者和同仁参会。
一、会议主题
本届研讨会以“地图集创新与发展”为主题,聚焦专题地图编制理论方法、地图传承与创新、智能化工程制图、地图集成果应用和在线服务等方面,集中研讨国内外优秀专题地图集成果的编制设计,提炼总结理论技术方法、研讨热点难点问题和行业应用发展趋势等。主要研讨议题如下:
1.地图集编制新理论与新方法;
2.地图集编制多维创新设计;
3.人工智能驱动的地图集编著;
4.地图集出版与知识传播;
5.地图集编制工艺技术链创新;
6.地图集数字产品与衍生服务。
二、组织单位
1.指导单位
中国测绘学会
中国地理信息产业协会
2.主办单位
中国测绘学会地图学与地理信息系统专业委员会;
中国测绘学会边海地图工作委员会;
中国地理信息产业协会地图工作委员会;
中国地质学会地质制图专业委员会。
3.承办单位
中煤航测遥感集团专题地图创新设计中心(工业和信息化部国家级工业设计中心);
武汉大学资源与环境科学学院(自然资源部国家自然资源科普基地);
河南大学地理与环境学院;
中煤地西安地图制印有限公司。
4.协办单位
中国地图出版社集团有限公司(中国地图出版社);
中国科技出版传媒股份有限公司(科学出版社);
中国大地出版传媒集团有限公司(地质出版社);
陕西省自然资源学会地图与地理信息专业委员会。
5.支持期刊
《测绘地理信息》http://chdlxx.whu.edu.cn/homeNav?lang=zh
三、会议学术指导委员会
主 席:王家耀
副主席:郭仁忠 方创琳 刘纪平 孙 群 杜清运
四、会议组织委员会
主 席:赖百炼
副主席:吴军虎 白志刚 任 福 高晓梅 丁孝忠
委 员:鲁欣 吕军超 张 艳 耿 嘉 李军利 周 炤 亢孟军 白敬辉 韩坤英 张雨霁 翟 征 刘 强 王 茹
杜晓江 冯 鑫 王惠民 王铭元 庞玉哲 冉礼铨
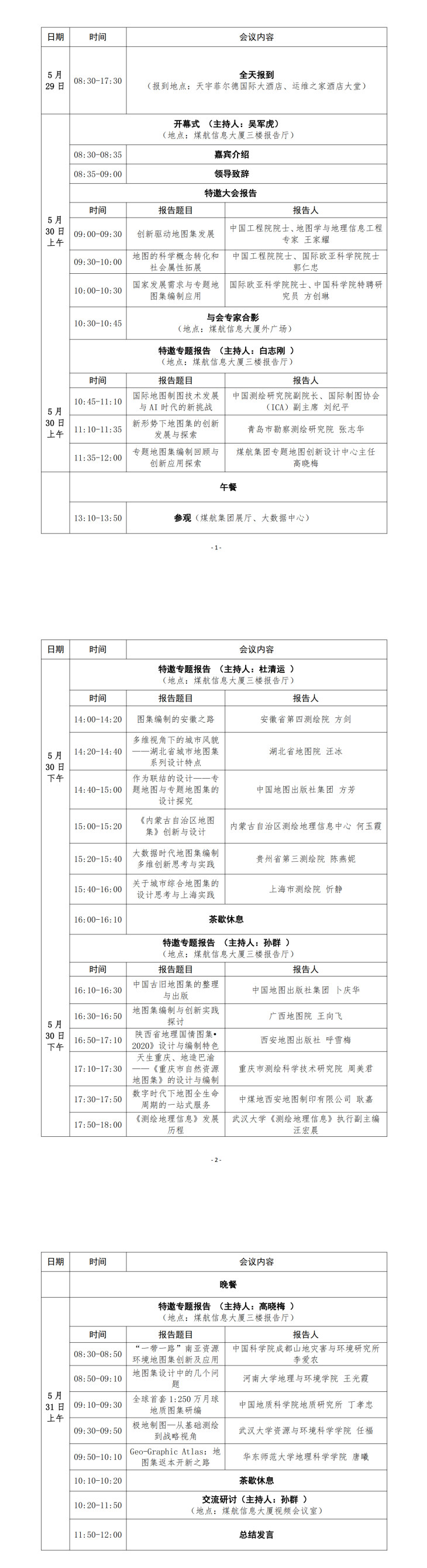
五、会议议程

六、会议地点
中煤航测遥感集团信息大厦 3 楼报告厅。
地址:陕西省西安市航天基地神舟四路216号(地铁4号线飞天路站A口)。
七、交通路线
1、西安咸阳国际机场——中煤航测遥感集团有限公司
机场西地铁站(西安地铁14号线,贺韶方向)——西安北站(换乘地铁4号线,航天新城方向)——飞天路地铁站A口—— 中煤航测遥感集团有限公司(步行)
2、西安北站(高铁)——中煤航测遥感集团有限公司
西安北站(西安地铁4号线,航天新城方向)——飞天路地铁站A口—— 中煤航测遥感集团有限公司(步行)
3、西安站(火车站)——中煤航测遥感集团有限公司
西安站(西安地铁4号线,航天新城方向)——飞天路地铁站A口—— 中煤航测遥感集团有限公司(步行)
八、注册报名
会议围绕主题,将以特邀大会报告、特邀专题报告和圆桌讨论形式交流研讨地图集编制成果、学术科研成果和地图集编制与应用创新发展途径。参会代表需注册报名,无需缴纳会议费,往返交通和会议期间食宿费用自理(会议注册报名已于2024年5月21日截止)。

九、住宿酒店
为满足参会代表的住房需求,会议将以优惠价格,为正式参会代表统一安排住宿,费用自理。若您有住宿需求,请您在注册报名参会时进行住宿登记并及时与会务人员联系。宾馆房费请与您入住宾馆前台直接结算,预定金不能抵扣房费,发票由入住宾馆开具。
联系人:王铭元 029-89692336/17274319979;
王惠民 029-89692336/18691953269;
天宇菲尔德酒店樊经理 19829650829;
运维之家酒店李经理 18991145640。


十、参会论文提交要求
大会报告与优秀论文将在《测绘地理信息》集结出一期学术专刊。具体要求如下:
1.选题必须与本届研讨会具体议题密切相关,论文观点鲜明、论证充分、逻辑性强,且尚未发表。
2.论文应依次包括论文题目、作者姓名、作者单位、摘要、关键词、正文、参考文献,首页地脚注明作者及其简介。论文格式请参考《测绘地理信息》的相关要求。
3.论文提交截止时间2024年7月31日。论文以电子邮件附件形式发至专用邮箱:1774069505@qq.com。请在“邮件主题”“附件文档”名称中注明“地图集编制理论与实践专题研讨会论文+作者姓名”。

2024年5月21日
京公网安备 11010802031220号