当前位置: >首页 >测绘智库 >智库观点
网络空间“测”与“绘”
发布时间:2024-06-27     来源:地球信息科学学报     浏览:6724次

引用格式:


蒋秉川,司东雨,刘靖旭,等.网络空间“测”与“绘”[J].地球信息科学学报,2024,26(4):848-865. [ Jiang B C, Si D Y, Liu J X, et al. Cyberspace surveying and mapping[J]. Journal of Geo-information Science, 2024,26(4):848-865. ] DOI:10.12082/dqxxkx.2024.240151

 引言  

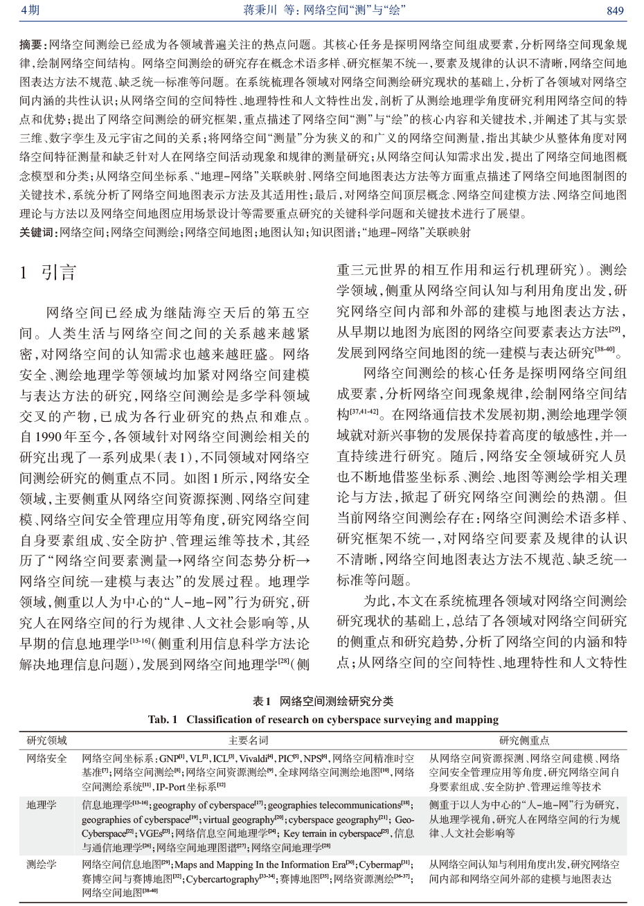
网络空间已经成为继陆海空天后的第五空间,人类生活与网络空间息息相关,对网络空间的认知需求也越来越旺盛。网络空间依托于地理空间,其具备显著的空间特性、地理特性和人文特性,从测绘地理学角度研究和利用网络空间具有天然的优势。网络空间测绘是多学科领域交叉的产物,其核心任务是探明网络空间组成要素,分析网络空间现象规律,绘制网络空间结构。

从网络空间认知与利用的角度出发,网络安全、测绘地理学等领域研究人员不断借鉴坐标系、测绘、地图等测绘学相关理论与方法,研究网络空间内部和外部的建模与地图表达方法,掀起了网络空间测绘的研究热潮,如下图。



 各领域网络空间测绘相关研究的发展脉络 

将测绘学相关技术于方法引入到网络空间研究,出现了多种多样的相关概念和术语,如下图。


 网络空间测绘研究现状分布 

但当前研究存在:网络空间测绘术语多样、研究框架不统一,对网络空间要素及规律的认识不清晰,以及网络空间地图表达方法不规范、缺乏统一标准等问题。

为此,本文在系统梳理各领域对网络空间测绘研究现状的基础上,分析了各领域对网络空间内涵的共性认识;从网络空间的空间特性、地理特性和人文特性出发,剖析了从测绘地理学角度研究利用网络空间的特点和优势。提出了网络空间测绘的研究框架,重点描述了网络空间“测”与“绘”的核心内容和关键技术,并阐述了其与实景三维、数字孪生及元宇宙之间的关系。




 网络空间“测”与“绘”研究基本框架 


 网络空间与数字孪生空间、元宇宙空间的关系 


将网络空间“测量”分为狭义的和广义的网络空间测量,指出其缺少从整体角度对网络空间特征测量和缺乏针对人在网络空间活动现象和规律的测量研究;从网络空间认知需求出发,提出了网络空间地图概念模型和分类;从网络空间坐标系、“地理 - 网络”关联映射、网络空间地图表达方法等方面重点描述了网络空间地图制图的关键技术,系统分析了网络空间地图表示方法及其适用性;最后,对网络空间顶层概念、网络空间建模方法、网络空间地图理论与方法以及网络空间地图应用场景设计等需要重点研究的关键科学问题和关键技术进行了展望。



 蒋秉川  副教授 


战略支援部队信息工程大学副教授,硕士生导师。主要研究方向为虚拟地理环境,多模态地理知识图谱,场景智能解译与知识推理。主持国家自然科学基金、科技部创新-2030重大项目子课题、科技委技术基础领域基金、军事智能重大专项基金等项目10余项,获军队科技进步二等奖2项、三等奖2项。现任中国图像学学会可视化与可视分析专业委员会委员、中国指挥与控制协会智能博弈与兵棋推演专委会委员、网络空间测绘与反测绘专委会副总干事。获高校GIS论坛“GIS新锐奖”,1篇论文入选中国精品科技期刊顶尖学术论文(F5000),出版专著4部,发表论文30余篇。E-mail:jbc021@163.com


 游雄  教授 


战略支援部队信息工程大学教授,博士生导师,专业技术少将。主要从事虚拟地理环境与战场环境仿真、地理环境智能感知与认知建模的科学研究与工程应用,长期致力于作战环境学、地图学与地理信息工程学科建设,主持完成多项军队重点工程项目、国家自然科学基金重点项目和省部级科研课题,获国家科技进步二等奖、军队科技进步一、二等奖、国家级教学成果一、二等奖等奖项。现任国际数字地球学会(中国)虚拟地理环境专业委员会副主任委员,中国指挥控制学会网络空间测绘专业委员会副主任委员,中国测绘学会智能化测绘工作委员会副主任委员,中国仿真学会理事。


全文请在中国知网或学报官网下载













































































































































主管部门:
自然资源部
民政部
中国科协
京ICP备14037318号-1 京公网安备 11010802031220号
主办:中国测绘学会    技术支持 :江苏润溪时空智能科技股份有限公司
联系电话:010-63881345      邮箱地址:zgchxh1401@163.com
联系地址:北京市海淀区莲花池西路28号西裙楼四层