当前位置: >首页 >资讯中心 >分支机构动态
参会指南:2024中国城市规划信息化年会
发布时间:2024-07-22     来源:城市规划新技术应用专业委员会     浏览:7740次


为保障各位嘉宾的参会体验,小编为大家奉上一份参会攻略,欢迎大家转发收藏!

划重点!!!

年会召开时间:7月25-26日

报到时间:7月24日

报到:白云国际会议中心5号楼1楼(岭南东方酒店)前台旁

会场:白云国际会议中心2号楼2楼岭南大会堂


参会须知

0

1
  报到  

7月24日:白云国际会议中心5号楼1楼(岭南东方酒店)前台旁,领取参会资料

7月25日:白云国际会议中心2号楼2楼岭南大会堂门口



2
天气

会议期间,广州的天气比较适宜,但是要注意伴随小雨不论是外出参会还是游玩,请注意带伞。会务组已为您提前查好了未来几天的天气,记得保存收藏。


03
  交通  

此次会议不安排接送,请参会代表自行前往会场。





会场地址:

广东省广州市白云区白云国际会议中心2号楼2楼岭南大会堂


白云国际机场:

距离会场27km,广州地铁3号线北延线机场南站-嘉禾望岗站,换乘2号线至白云文化广场站(C口)出


广州南站:

距离会场30km,广州地铁2号线广州南站-白云文化广场站(C口)出


广州东站:

距离会场9.2km,广州地铁1号线广州东站-公园前站,换乘2号线至白云文化广场站(C口)出


广州白云站:

距离会场9.6km,广州地铁8号线石潭站-西村站,换乘5号线至广州火车站,再换乘2号线至白云文化广场站(C口)出

04

其他事项

1、参会者不得以任何方式利用会议直接或间接从事违反我国法律、国际公约以及社会公德的行为,不得违反中央八项规定及相关规范,如有违反,自行承担所有责任。


2、会议期间,参会代表必须佩戴代表证进入会场,凭餐券用餐,敬请注意。


3、为保障会议安全,会场入口处设有安全检查,除会议资料外,请勿携带其他资料入场,会场安检人员有权拒绝携带与会议无关的材料入场,由于参会人数较多,通过安检需要占用一定时间,敬请谅解。


4、未经大会组委会允许,会场内外一律禁止发放传单及宣传品等,禁止出售物品。


5、请遵守会场纪律,会场内禁止吸烟,请将手机设置为静音状态。


6、为尊重知识产权,未经大会组委会同意,不得在会场内进行网络直播、摄录会议内容。


7、参会者在会议期间不得参加任何形式的旅游,参加旅游等违规行为由参会者自行承担责任。


05

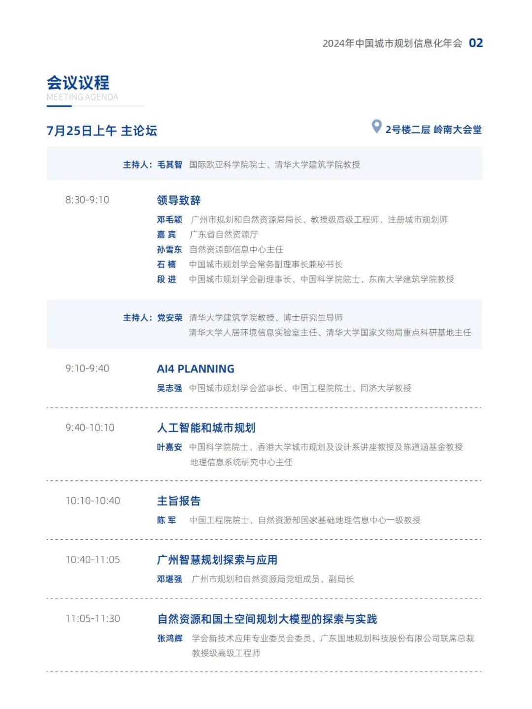
会议议程

06
会议手册

报到现场领取会议手册,直接扫描二维码或点击文末左下角“阅读原文”可抢先查看会议精彩内容。






主管部门:
自然资源部
民政部
中国科协
京ICP备14037318号-1 京公网安备 11010802031220号
主办:中国测绘学会    技术支持 :江苏润溪时空智能科技股份有限公司
联系电话:010-63881345      邮箱地址:zgchxh1401@163.com
联系地址:北京市海淀区莲花池西路28号西裙楼四层