
第四届嵩山遥感论坛暨2026年全国博士生(测绘、遥感学科)学术论坛定于2026年4月24日至26日在河南省郑州市召开,论坛主题为“全域遥感、智引未来”,将邀请院士专家作特邀报告,举办专题学术论坛、博士生论坛、遥感科普讲解大赛、空间智能挑战赛等活动,展示测绘遥感领域创新成果。论坛面向广大学者和研究生征文,评选的优秀论文将推荐在相关学术期刊发表。期待专家学者和业界同仁再次相聚中原,共同促进新时代我国测绘遥感事业创新发展。
一、基本情况
报到时间:4月24日(周五)
会议时间:4月25日至26日(周六至周日)
会议地点:河南省黄河迎宾馆(河南省郑州市迎宾路1号)
二、组织机构
01 指导单位
国务院学位委员会测绘与遥感学科评议组
中国测绘学会
中国地理学会
中国遥感应用协会
02 主办单位
网络空间部队信息工程大学
武汉大学
中国资源卫星应用中心
03 承办单位
网络空间部队信息工程大学地理空间信息学院
军事测绘国家级实验教学示范中心
时空感知与智能处理自然资源部重点实验室
智慧中原地理信息技术河南省协同创新中心
北斗导航应用技术河南省协同创新中心
中国测绘学会地图学与地理信息系统专业委员会
河南省测绘学会
04 协办单位
空间基准全国重点实验室
智能空间信息国家级重点实验室
卫星信息智能处理与应用技术国家级重点实验室
嵩山实验室
河南省科学院空天信息研究所
河南省测绘地理信息技术中心
河南省地理信息产业协会
中国遥感应用协会遥感卫星数据处理专业委员会
05 协办期刊
《测绘学报》
《武汉大学学报(信息科学版)》
《信息工程大学学报》
《测绘科学技术学报》
《测绘通报》
《测绘工程》
《测绘科学》
《资源导刊•信息化测绘》
《Journal of Geodesy and Geoinformation Science》
《Satellite Navigation》
《Knowledge Engineering Review》
06 学术委员会(部分成员)
主任委员:
李德仁 中国科学院院士、中国工程院院士,国家最高科学技术奖获得者
副主任委员:
杨元喜 中国科学院院士
李建成 中国工程院院士
龚健雅 中国科学院院士
童小华 中国工程院院士
委员:
1.院士嘉宾
魏子卿 中国工程院院士
王任享 中国工程院院士
刘经南 中国工程院院士
高 俊 中国科学院院士
王家耀 中国工程院院士
张祖勋 中国工程院院士
沈荣骏 中国工程院院士
周成虎 中国科学院院士
郭仁忠 中国工程院院士
孙和平 中国科学院院士
陈 军 中国工程院院士
江碧涛 中国工程院院士
李清泉 中国工程院院士
邓中亮 中国工程院院士
施 闯 中国科学院院士
姜卫平 中国工程院院士
周建华 中国工程院院士
李 军 加拿大皇家科学院院士、加拿大工程院院士
钱曾波 国际欧亚科学院院士
刘耀林 国际欧亚科学院院士
党亚民 国际欧亚科学院院士
2.国务院学位委员会测绘与遥感学科评议组成员
李建成 中南大学教授、中国工程院院士(召集人,兼副主任委员)
吴立新 中南大学教授、国际欧亚科学院院士(召集人)
张永生 网络空间部队信息工程大学教授(秘书长)
朱 庆 西南交通大学教授
汪云甲 中国矿业大学教授
童小华 同济大学教授、中国工程院院士(兼副主任委员)
谢 忠 中国地质大学(武汉)教授
龚健雅 武汉大学教授、中国科学院院士(兼副主任委员)
潘耀忠 北京师范大学教授
邢孟道 西安电子科技大学教授
程 晓 中山大学教授
3.国际学术组织负责人
燕 琴 国际测量师联合会(FIG)副主席、中国测绘科学研究院院长、研究员
蒋 捷 国际摄影测量与遥感学会(ISPRS)秘书长、北京建筑大学教授
07 组织委员会(部分成员)
主任委员:
网络空间部队信息工程大学副校长兼教育长
龚 威 武汉大学副校长
常 明 中国资源卫星应用中心主任
副主任委员:
网络空间部队信息工程大学地理空间信息学院院长
网络空间部队信息工程大学研究生院院长
邹贤才 武汉大学测绘学院院长
张永军 武汉大学遥感信息工程学院院长
沈焕锋 武汉大学资源与环境科学学院院长
杨必胜 测绘遥感信息工程全国重点实验室主任
钟 璞 中国资源卫星应用中心党总支书记、副主任
三、会议日程
四、详细日程
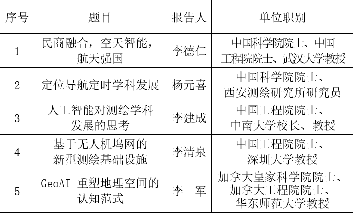
01 院士主旨报告
时 间:4月25日 09:30-12:00,每个报告30分钟
地 点:河南省黄河迎宾馆会议中心中华厅
主持人: 张永生 网络空间部队信息工程大学教授
02 专题论坛
1.新域新质遥感专题论坛
时 间:4月25日 14:00-18:00,每个报告20分钟
地 点:河南省黄河迎宾馆会议中心梅花厅
主持人:
柴洪洲 网络空间部队信息工程大学教授
谢 欢 同济大学教授
王金辉 中国极地研究中心正高级工程师
2.智能探测处理专题论坛
时 间:4月25日 14:00-18:00,每个报告20分钟
地 点:河南省黄河迎宾馆会议中心牡丹厅
主持人:
童晓冲 网络空间部队信息工程大学教授
黄 舟 北京大学教授
3.遥感系统工程专题论坛
时 间:4月25日 14:00-18:00,每个报告20分钟
地 点:河南省黄河迎宾馆会议中心兰花厅
主持人:
范大昭 网络空间部队信息工程大学教授
郑团结 智能空间信息国家级重点实验室正高级工程师
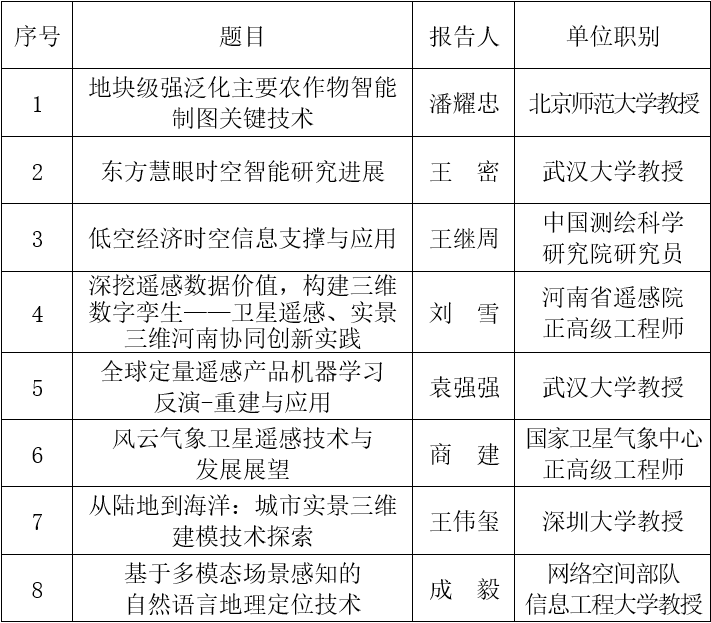
4.遥感行业应用专题论坛
时 间:4月25日 14:00-18:00,每个报告20分钟
地 点:河南省黄河迎宾馆会议中心荷花厅
主持人:
成 毅 网络空间部队信息工程大学教授
袁强强 武汉大学教授
余海坤 河南省遥感院正高级工程师
03 全国博士生(测绘、遥感学科)学术论坛
(论文评审中)
五、企业参展
欢迎测绘遥感领域相关企业前来设展,展示仪器设备和专业软件,交流最新技术和典型应用成果。论坛将提供展览区域和固定台位,邀请部分参展企业进行专题报告。
六、校友登记
1946年5月5日,东北民主联军总司令部测绘学校在长春创办,标志着军事测绘教育正式起航。本届论坛恰逢军测创建八十周年,为进一步完善校友信息,搭建沟通桥梁,现开展校友自主登记活动,登记对象为建院以来各班次毕业生、进修人员、访问学者,以及离任教职员工、兼职导师等各类校友。后续,对自主登记信息、撰写主题征文、提供校史资料、录制寄语视频的部分校友,我们将回赠纪念文创,出具收藏证书,并适时组织回母校参观,感谢您的支持与配合!
七、报名及注册
1.参会费用
论坛不收取注册费,为实名注册的代表提供餐食,交通费、住宿费自理。
2.注册报名
受会议规模限制,论坛组委会将适时关闭注册通道,敬请谅解。
八、会务联系方式
1.总体协调
星老师 电话:13253425393
2.参会报名
董老师 电话:18695805509
张老师 电话:18569941816
3.专题论坛
纪老师 电话:13526590362
4.博士生论坛
周老师 电话:13700843727
5.酒店住宿
林老师 电话:15538179516
6.交通服务
李老师 电话:18237107597
7.论文征集
贲老师 电话:13837122471
8.展商服务
李老师 电话:13803826132
京公网安备 11010802031220号